{{ 'fb_in_app_browser_popup.desc' | translate }} {{ 'fb_in_app_browser_popup.copy_link' | translate }}

{{ 'in_app_browser_popup.desc' | translate }}

你的購物車是空的
{{ (item.variation.media ? item.variation.media.alt_translations : item.product.cover_media.alt_translations) | translateModel }} {{ (item.variation.media
                    ? item.variation.media.alt_translations
                    : item.product.cover_media.alt_translations) | translateModel
                }}
{{ 'product.bundled_products.label' | translate }}
{{ 'product.bundle_group_products.label' | translate }}
{{ 'product.buyandget.label' | translate }}
{{ 'product.gift.label' | translate }}
{{ 'product.addon_products.label' | translate }}
{{item.product.title_translations|translateModel}}
{{ field.name_translations | translateModel }}
  • {{ childProduct.title_translations | translateModel }}

    {{ getChildVariationShorthand(childProduct.child_variation) }}

{{ 'product.set.open_variation' | translate }}
  • {{ getSelectedItemDetail(selectedChildProduct, item).childProductName }} x {{ selectedChildProduct.quantity || 1 }}

    {{ getSelectedItemDetail(selectedChildProduct, item).childVariationName }}

{{item.variation.name}}
{{item.quantity}}x HK$0 {{ item.unit_point }} 點
{{addonItem.product.cover_media.alt_translations | translateModel}}
{{ 'product.addon_products.label' | translate }}
{{addonItem.product.title_translations|translateModel}}
{{addonItem.quantity}}x {{ mainConfig.merchantData.base_currency.alternate_symbol + "0" }}
[新版]5**中史溫習筆記:卷一乙部(三)新中國成立至二十世紀末

[新版]5**中史溫習筆記:卷一乙部(三)新中國成立至二十世紀末

全店,訂單滿HK$500免運費優惠(只限香港本地送貨)

{{ productService.variationPriceMemberTag(variationSelected) }}
{{shoplineProductReview.avg_score}} {{'product.product_review.stars' | translate}} | {{shoplineProductReview.total}} {{'product.product_review.reviews' | translate}}
{{amazonProductReview.avg_rating}} {{'product.product_review.stars' | translate}} | {{amazonProductReview.total_comment_count}} {{'product.product_review.reviews' | translate}}
{{ title.name_translations | translateModel }} : {{variationName[$index] | translateModel}}
數量
一次最大商品購買數量限制為 99999
該數量不適用,請填入有效的數量。
售完

商品存貨不足,未能加入購物車

您所填寫的商品數量超過庫存

{{'products.quick_cart.out_of_number_hint'| translate}}

{{'product.preorder_limit.hint'| translate}}

每筆訂單限購 {{ product.max_order_quantity }} 件

現庫存只剩下 {{ quantityOfStock }} 件

若想購買,請聯絡我們。
商品描述
新舊版本隨機發貨

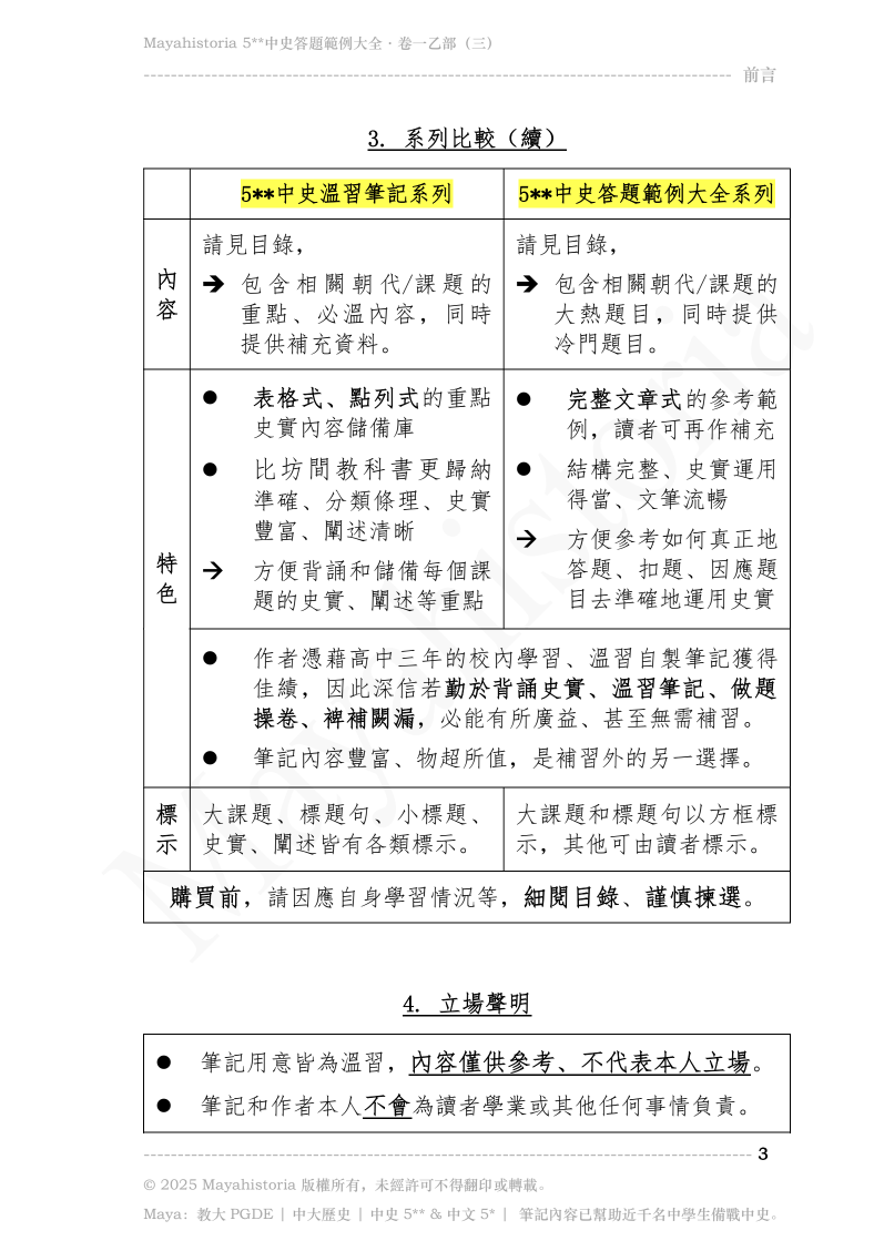
❗ 筆記範圍
- 涵蓋文憑試中史卷一乙部「中華人民共和國成立至二十世紀末」所有範圍,請看本書目錄。
——————

🌟 筆記特色
- 作者筆記由筆者在Study Leave期間整理、編制,並以此溫習後,獲得5**;如今抽空重新整理、排版等,希望令同學獲益。
- 筆記適合所有有興趣選修/正在修讀/自修中史的同學,無論已否決定卷一「專攻」甲部或乙部,同學亦可基本溫習所有範圍後,再擇而精讀。

——————

📖 筆記內容
- 文句精煉、排版簡單、選取重點、方便記憶。
- 答題導向,部分題目會增加其他立場、文字闡述、表格等補充。

祝願各位同學文憑試加油,獲得佳績!

——————

資源類別:
DSE 筆記 (非手寫)

筆記語言:
只有中文筆記

筆記規格:
實體筆記/電子版筆記

筆記內頁:
彩色印刷

筆記頁數:
共136頁

——————
關於作者 MayaHistoria::
🌟 DSE 中史 5*、中文 5* (卷二5**)
🌟 已獲香港教育大學PGDE Offer
🌟 香港中文大學歷史系畢業
🌟 曾任中學老師、代課老師、教學助理;曾任出版社兼職中史編輯、模擬試卷撰題人
🌟 所撰文章皆獲得明報、信報刊登
✅ 以上作者資歷已通過 NoteSity 團隊核實

作者其他資歷:
📚 多年補習經驗 (中學文科),包括中六奪星衝刺和保底的短期課程。
📚 多位學生參考或使用本人的自製筆記溫習,獲取佳績。
🌟 中文:有學生獲得5佳績 (卷一5,卷二5*);幾位學生進步至全班前五。
🌟 中史:多位學生獲得佳績,亦有中三學生由不合格進步至全班第二,高中亦選擇修讀中史。
了解更多
送貨及付款方式

送貨方式

  • 順豐智能櫃取件*
  • 順豐站取件*
  • 順豐營業點取件*
  • 順豐送貨上門*
  • 7-11便利店取件(經順豐速運)*
  • 電子版筆記(1-2個工作天內送出)
  • OK便利店取件(經順豐速運)*

付款方式

  • 支付寶 Alipay HK
  • 信用卡
  • PayMe
  • 八達通
  • 網上轉帳 (轉數快 (FPS)、銀行網上轉帳或 PayMe
  • 銀行入數(線下付款)
  • 支付寶(中國)
  • 微信支付
顧客評價
{{'product.product_review.no_review' | translate}}

相關產品