{{ 'fb_in_app_browser_popup.desc' | translate }} {{ 'fb_in_app_browser_popup.copy_link' | translate }}

{{ 'in_app_browser_popup.desc' | translate }}

你的購物車是空的
{{ (item.variation.media ? item.variation.media.alt_translations : item.product.cover_media.alt_translations) | translateModel }} {{ (item.variation.media
                    ? item.variation.media.alt_translations
                    : item.product.cover_media.alt_translations) | translateModel
                }}
{{ 'product.bundled_products.label' | translate }}
{{ 'product.bundle_group_products.label' | translate }}
{{ 'product.buyandget.label' | translate }}
{{ 'product.gift.label' | translate }}
{{ 'product.addon_products.label' | translate }}
{{item.product.title_translations|translateModel}}
{{ field.name_translations | translateModel }}
  • {{ childProduct.title_translations | translateModel }}

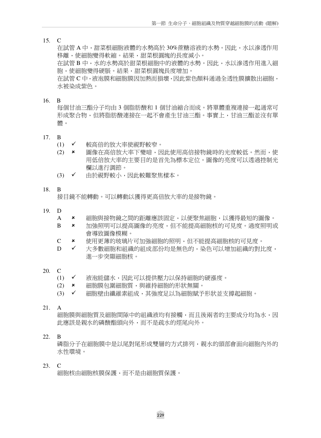
    {{ getChildVariationShorthand(childProduct.child_variation) }}

{{ 'product.set.open_variation' | translate }}
  • {{ getSelectedItemDetail(selectedChildProduct, item).childProductName }} x {{ selectedChildProduct.quantity || 1 }}

    {{ getSelectedItemDetail(selectedChildProduct, item).childVariationName }}

{{item.variation.name}}
{{item.quantity}}x HK$0 {{ item.unit_point }} 點
{{addonItem.product.cover_media.alt_translations | translateModel}}
{{ 'product.addon_products.label' | translate }}
{{addonItem.product.title_translations|translateModel}}
{{addonItem.quantity}}x {{ mainConfig.merchantData.base_currency.alternate_symbol + "0" }}
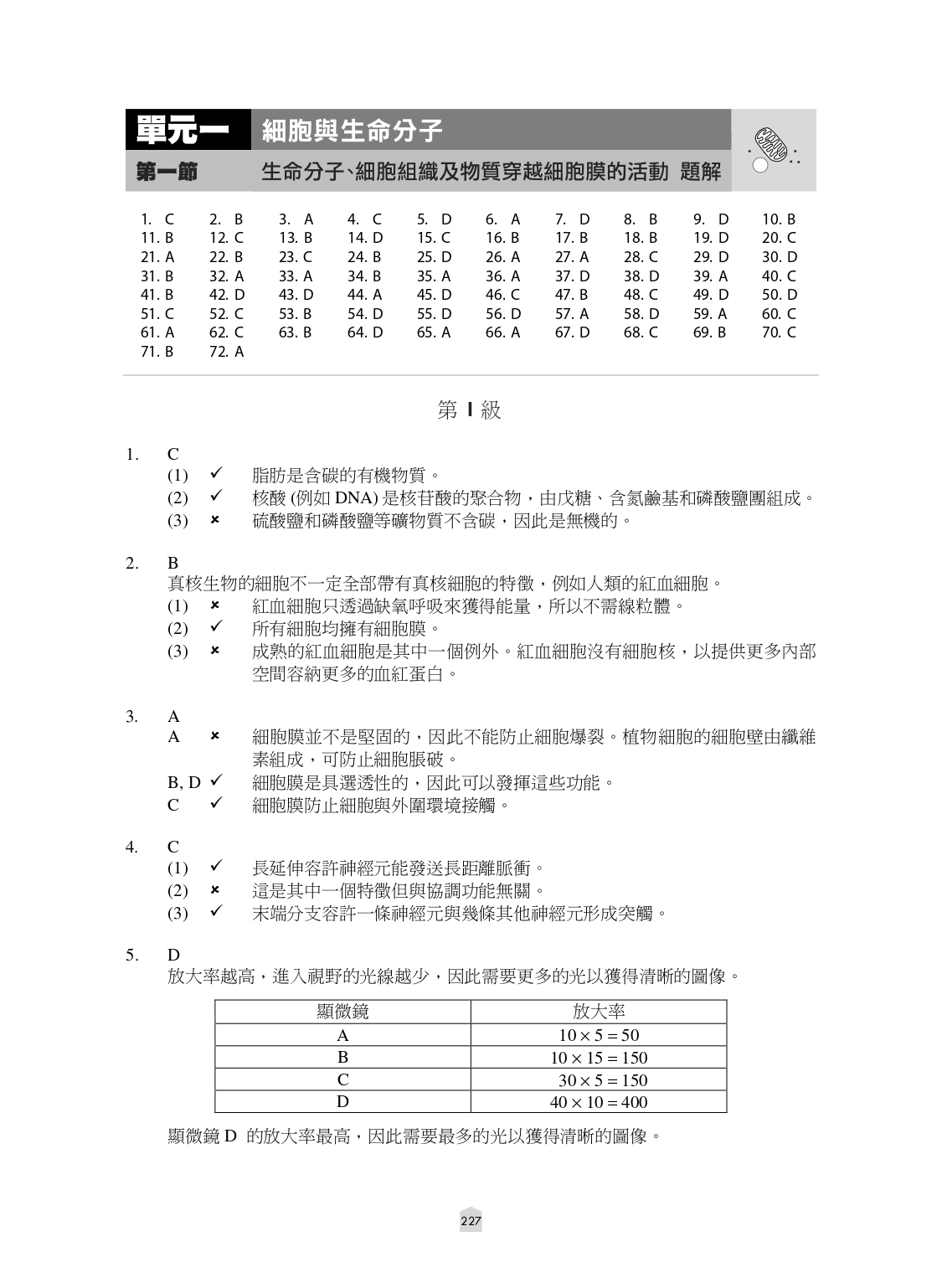
生物 800 (MC 練習) (中文版)(Joint Us)

生物 800 (MC 練習) (中文版)(Joint Us)

全店,訂單滿HK$500免運費優惠(只限香港本地送貨)

指定分類,任選 Joint-Us 產品⁠⁠購物滿 $500,即享9折優惠

{{ productService.variationPriceMemberTag(variationSelected) }}
{{shoplineProductReview.avg_score}} {{'product.product_review.stars' | translate}} | {{shoplineProductReview.total}} {{'product.product_review.reviews' | translate}}
{{amazonProductReview.avg_rating}} {{'product.product_review.stars' | translate}} | {{amazonProductReview.total_comment_count}} {{'product.product_review.reviews' | translate}}
{{ title.name_translations | translateModel }} : {{variationName[$index] | translateModel}}
數量
一次最大商品購買數量限制為 99999
該數量不適用,請填入有效的數量。
售完

商品存貨不足,未能加入購物車

您所填寫的商品數量超過庫存

{{'products.quick_cart.out_of_number_hint'| translate}}

{{'product.preorder_limit.hint'| translate}}

每筆訂單限購 {{ product.max_order_quantity }} 件

現庫存只剩下 {{ quantityOfStock }} 件

若想購買,請聯絡我們。
商品描述
生物 800 (MC 練習) 設有中、英文版本:
– 生物 800 (MC練習) (中文版)

樣本下載:
按此

《生物 800》是專門為香港中學文憑試生物科考生編訂的多項選擇題題庫。 

本練習涵蓋 DSE 生物課程必修部分的800條多項選擇題題目,務求使學生對科目有更深入的了解,掌握課題,從而在公開試中考獲佳績。

資源類別:
練習

語言:
中文版

規格:
只有hard copy

練習內頁:
黑白印刷

出版社:
Hong Kong Joint-Us Press

重量 (g):
696

尺寸(mm):
297.00mm x 210.00mm x 18.00mm

通用商品碼:
978988771026

國際書號:
9789887710264
了解更多
送貨及付款方式

送貨方式

  • 順豐智能櫃取件*
  • 順豐站取件*
  • 順豐營業點取件*
  • 順豐送貨上門*
  • 7-11便利店取件(經順豐速運)*
  • OK便利店取件(經順豐速運)*

付款方式

  • 支付寶 Alipay HK
  • 信用卡
  • PayMe
  • 八達通
  • 網上轉帳 (轉數快 (FPS)、銀行網上轉帳或 PayMe
  • 銀行入數(線下付款)
  • 支付寶(中國)
  • 微信支付
顧客評價
{{'product.product_review.no_review' | translate}}

相關產品